根据《九色视频
“双一流”建设教研质量提升计划实施方案》要求,学院秉持“鼓励创新、突出原创、交叉融合”的原则,组织开展了数智创新专项(学生)课题申报工作。
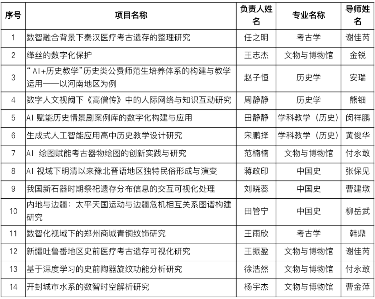
经学生自主申报、导师推荐、专家评审委员会综合评议,最终确定14项课题获得立项资助。现将2025年度立项名单予以公布,详见下表。
为进一步强化过程管理,及时发现并解决项目实施过程中存在的问题,确保项目按计划推进,学院将对立项项目实施以下要求:
1.研究周期:自公布之日起至2026年3月31日
2.过程管理:实行“中期检查+结项鉴定”
3.结项鉴定:依据申报书预期成果
4.经费支持:中期检查合格后拨付50%,结项鉴定通过后拨付剩余的50%。未通过中期检查、结项鉴定的项目,停止经费使用,做撤项处理。
2025年九色视频
数智创新专项(学生)立项名单
