九色视频

九色视频动态

当前位置: 九色视频>>九色视频动态 >>正文

2022年度九色视频 科研成果盘点·论文篇

作者:河大九色视频

发布时间:2023-03-03

浏览次数:

来源:

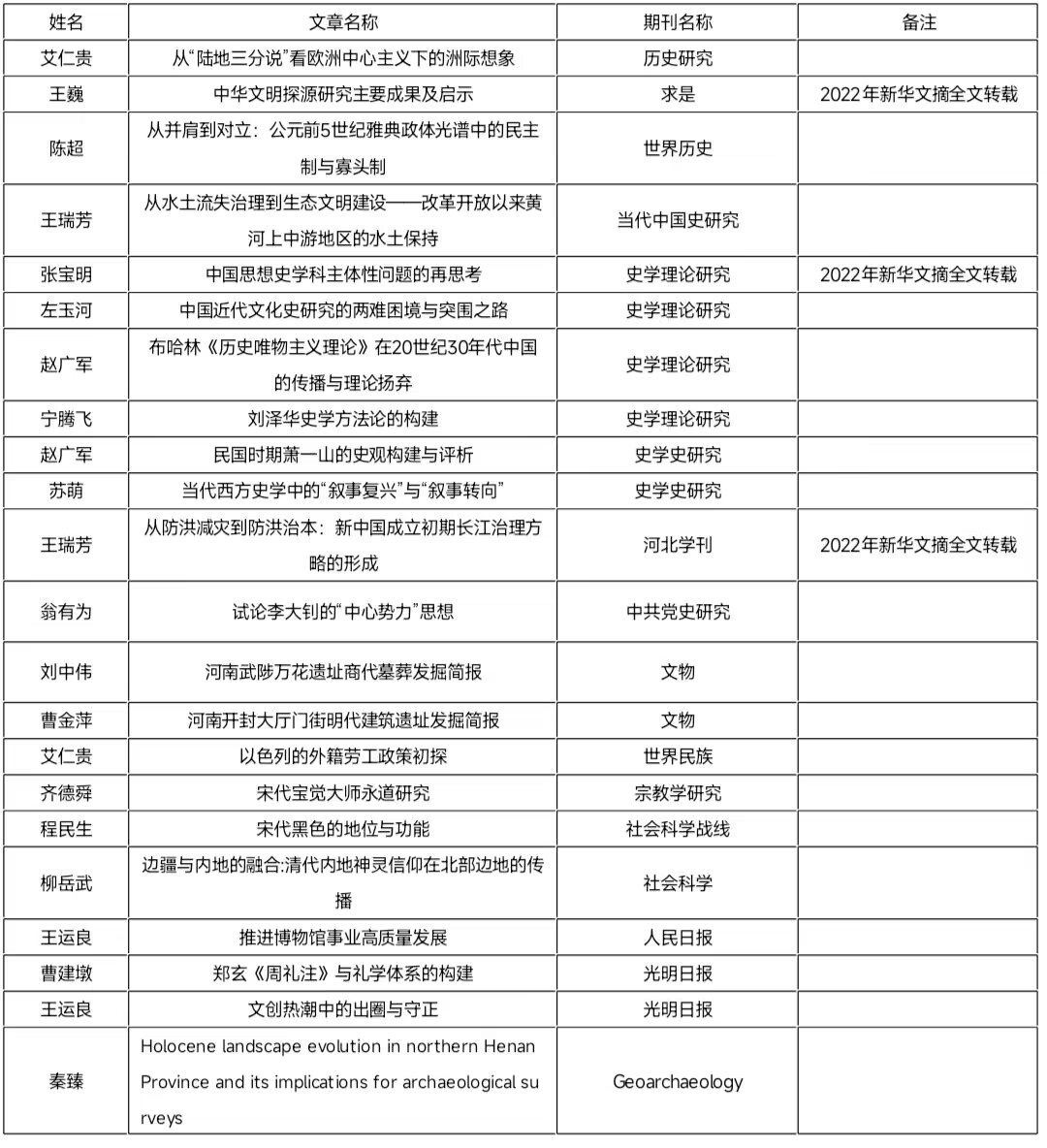
2022年,九色视频 科研成绩斐然。全年发表学术期刊论文共计94篇,其中CSSCI期刊论文68篇,创历年发文量之最。在九色视频 认定的人文社会科学A、B类期刊,SSCI期刊及《人民日报》、《光明日报》理论版发文22篇。王巍教授、张宝明教授和王瑞芳教授的文章被《新华文摘》全文转载。

2022年九色视频 高水平论文一览表